纾困助企,金融当先!丰台区金融服务平台在行动!
新闻报道 > 新闻报道
来源:
北京丰台
作者:
北京丰台
疫情当下,纾困助企金融政策还在不断加码。银保监会近日发布《关于进一步做好受疫情影响困难行业企业等金融服务的通知》,从加大信贷支持力度、做好接续融资安排、适当提高不良贷款容忍度等方面提出42条纾困措施,引导银行保险机构进一步支持暂时遇困行业企业渡过难关、恢复发展。
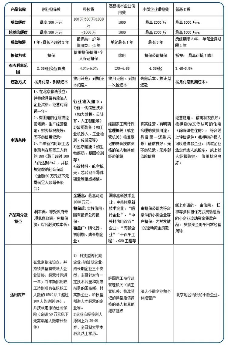
为切实减轻疫情对中小微企业生产经营影响,积极帮扶服务业务领域困难企业渡过难关、恢复发展,丰台区金融办联合丰发展公司充分发挥“丰台区综合金融服务平台”作用,开展提高中小微企业获取信贷便利性的工作,并汇总了包括创业贷、科技贷等百余款金融产品,满足中小微企业灵活用款需求。

欢迎有融资需求的各类企业,访问“丰台区综合金融服务台”,我们将以优质的服务助力企业融资成功!

联系电话:010-87095875 丰发展公司资本运营部

来 源:投资丰台
编 辑:刘洋怡
版权说明:任何媒体、网站或个人未经书面授权,不得转载、摘编或利用其它方式使用本网站上的文字、图片、图表、视频等内容。如因作品内容、版权和其它问题需要同本网联系的,请在相关作品刊发之日起30日内进行。联系方式takefoto@vip.sina.com。
推荐阅读
换一批