15所中职校新增29个专业
新闻报道 > 新闻报道
来源:
新京报
作者:
新京报

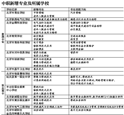
今年北京的中职招生最大变化是专业增加。记者从北京市教委了解到,今年全市15所中职校共新增29个专业,包括老年人服务与管理、新媒体信息采编与传播、物联网技术应用、航空服务和医药卫生财会等,学制从三年到四年不等,具体招生人数和范围,考生可参考今年4月底下发的《中招简章》。
此外,从2012年起,中职校对具有正式学籍的城乡低保家庭学生等8类学生免除学费。
8类学生可免学费
1、城乡低保家庭(含生活困难补助家庭)学生
2、城乡低收入家庭学生
3、享受抚恤补助的优抚对象及其子女
4、孤儿(含福利机构供养和社会散居)
5、残疾人子女
6、残疾学生
7、农村学生
8、涉农专业学生
说明:以上8类学生须为全日制中等职业学校(含公办中等职业学校,政府教育、人力社保行政管理部门依法批准的民办中等职业学校)就读的具有正式学籍的学生。
两类中职教育国家助学金
一等国家助学金
每生每学年2500元,资助城乡低保家庭(含生活困难补助家庭)学生、领取生活困难补助金的重残人子女、享受抚恤补助的优抚对象及其子女、孤儿。
二等国家助学金
每生每学年1800元,资助城乡低收入家庭学生和涉农专业学生。
版权说明:任何媒体、网站或个人未经书面授权,不得转载、摘编或利用其它方式使用本网站上的文字、图片、图表、视频等内容。如因作品内容、版权和其它问题需要同本网联系的,请在相关作品刊发之日起30日内进行。联系方式takefoto@vip.sina.com。
推荐阅读
换一批