书香浸古建 激活城市文化记忆
北京,全国书店最多的城市,拥有超过2100家实体书店,还有6000多家大大小小的公共图书馆。这些承载着深厚历史底蕴的古老空间,曾经由于种种原因,或沉寂,或消失。而如今,在北京市委市政府的努力下,它们带着城市的风韵和时间的烙印,重新向公众开放。其中一部分与书香京城建设相结合,由书店和图书馆进驻,提供专业的公共文化服务,同时探索文物建筑合理利用和开放管理的可能。
于是人们有机会在800多年前修筑的古塔下品读北京风貌,在名人故居中阅读休憩……书香的浸润,令文物建筑再度焕发生机,也激活了古都的文化记忆。

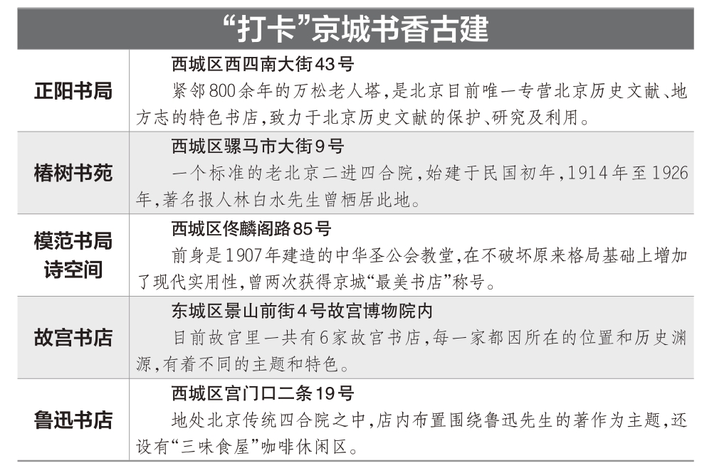
正阳书局进驻万松老人塔院落后,以城市公共阅读空间的形式免费对市民开放(资料照片)。本报记者孙戉 摄
古建迎来最契合的来客
走过北京西四南大街,人们很难忽视那座挺拔庄严的万松老人塔和环绕它的小院。这处始建于元代的古物,如今是全国重点文物保护单位。
但很长一段时间,塔院外大门始终紧闭。2014年,北京开始对文物活化利用进行探索,并引入社会力量参与其中。恰在那一年,书香中国·北京阅读季提出了“阅读空间”概念——既能为市民读书学习提供优美的场所,也能为阅读活动落地基层提供保障。
书店进驻古建成了水到渠成的事,将文物保护与实体书店结合起来的初次尝试,就这样开始了。
凭借出色的运营方案,2009年成立的正阳书局中标了万松老人塔活化利用项目。2014年4月23日是世界读书日,正阳书局入驻万松老人塔院。从这天起,这座古朴院落作为西城区第一个特色阅读空间向社会免费开放。书店开张后,一些已经搬走的老街坊,特意过来看看这个新的文化地标。在他们眼中,小院终于找到了最契合的来客。
名人故居变身百姓书苑
在北京,让古建重焕生机案例还有很多,椿树书苑代表着另外一种范式。它开在2008年复建的林白水故居中,是西城区文物保护单位。2018年,这里作为椿树街道公共图书馆、特色阅读空间和林白水烈士纪念馆向公众开放。2021年,西城区益联社区事务中心负责人张明磊接手了这家书苑。
两年多来,这里开放了全市首个“党建书房”,陆续设立了人大代表之家和街道新时代文明实践基地,定期举办观影、讲座、阅读推广等公益活动。这里最晚营业到21点,然而直到闭馆,仍有不少人落座阅读,日均客流量达三四十人。
2022年10月,北京市提出,要构建以公共图书馆、综合书城、主题(专业)书店、社区书店等为支撑的十五分钟现代公共阅读服务体系,打通公共文化服务最后一公里,不断满足人们丰富多样的阅读需求。
“文物+”里探索新机遇
10年前,实体书店并不好过,一大批赫赫有名的书店接连倒闭。但随着北京市持续深入推进新时代书香京城建设,实体书店行业也渐渐回暖,并试图确立自身的定位。
由于政府免去了书店的房租,正阳书局节省下来的资金几乎全部用在升级转型——并非向“书店+咖啡”“书店+轻餐饮”等“书店+”模式转型,而是始终在文化产业守正创新,不断考虑如何在北京历史文化内容上进行深耕和升级转型。
立足于此,正阳书局的创办人崔勇的心中还有太多想做的事情。2018年,他开始涉足出版业,至今已发行十几种图书,这些书的主题无一例外,都是关于北京城市文化的研究和记忆。
除了以实体书店的形式,正阳书局还会以展览和新媒体等不同方式来呈现北京历史文化。
“这些年我们收集了很多北京城市中轴线珍贵的历史影像,不方便开架阅览,但我们会用科技手段打破文物空间的内容承载壁垒,让大家在有限的空间内欣赏更多更丰富、更有价值的内容,为文物的活化赋能。”崔勇介绍。左琳 陈雪稳

■现场
白塔寺“出圈”
阜成门内大街一侧,低矮平房建筑层叠,唯有白塔巍然屹立,塔尖直入天空。这座建于1279年的元代白塔,是国内现存年代最早、规模最大的藏传佛教佛塔。
白塔寺药店降层、原官园花鸟鱼虫市场改造、阜内北街环境整治、阜内大街整理复兴计划一期工程……这些年来,白塔寺街区成为北京老城保护与街区治理的一个缩影。如今,老舍笔下的阜内大街,与白塔一同成为了老北京的地标。
文创产品也在“盘活”白塔寺。游客朱之文挤在结账的队伍里,手里拿着一个“香泥白塔”,这是以妙应寺白塔为原型等比例缩微的香薰产品。
白塔寺管理处宣教部主任康蕾说,近几年,白塔寺的文创产品也“出圈”了,不少游客慕名而来,好几款文创产品长期处于脱销状态。
由于白塔寺的火热,一些人觅得了商机。秦一行是耀咖啡的老板,他很早就发现了这一北京打卡地标。这家咖啡店有两层,二层能观赏白塔,如今这家胡同口的咖啡店,推出了不少和白塔寺相关的产品,已经是网红打卡地之一。
周末到来,人们又来白塔寺打卡,快门声不断响起。 汪畅
■专家访谈
北京市文物局文物保护处原处长王玉伟
北京古建保护进入良性循环
记者:关于古代建筑,北京有哪些特色或者独特优势?
王玉伟:第一是规模大,建筑等级高,北京文物建筑总面积位于全国前列;第二是皇家建筑多,王府官式建筑比较多,晚期的主要集中在北京地区,例如恭王府和皇家园林等;第三是北京目前有七处世界文化遗产,也是目前世界文化遗产最集中的城市之一;第四是北京拥有保护状况最好、最完整的古建,相关人员花了很多人力物力在上面;第五从管理上面来说,北京古建保护一直不断进步。
记者:这些年,北京市文物保护的重点有何变化?
王玉伟:北京市政府对文物保护的力度一直在不断加大。从2000年开始,每年由市财政拨款1.1亿元,用3年的时间使北京市文物的险情全部得到缓解。2003年,北京市又启动“人文奥运文物保护计划”,大批的古建筑因此得到修缮。随后,北京市又实施中远期保护计划,古建保护进入了良性循环。近十年来,北京市文物保护的体制不断完善,保护重心逐渐从“抢救性保护”向“预防性保护”转变。
记者:在古建的保护与利用方面,需要注意哪些问题?
王玉伟:以保护为前提,可以适度利用。在文化保护与利用方面,要把握好度,要以保护为前提,宣传教育为主要目的,要防止不利于文物保护的过度利用。文物保护要“不改变原状”,不仅要保护建筑本体,还要保护建筑承载的文化内涵和营造方式。我们保护文物有两个目的,一是保护精神财富,就像长城象征一种精神力量,能起到凝聚力的作用;二是中国独有的传统营造技艺也需要传承,不能丧失。此外,保护思路也要打开,古建周围的历史环境也要进行保护。例如,游客去颐和园,除了看建筑和文物,也会欣赏优美的环境。吴采倩 金芷怡
版权说明:任何媒体、网站或个人未经书面授权,不得转载、摘编或利用其它方式使用本网站上的文字、图片、图表、视频等内容。如因作品内容、版权和其它问题需要同本网联系的,请在相关作品刊发之日起30日内进行。联系方式takefoto@vip.sina.com。